目录
CORS跨域
先说说什么是同源
同源: 如果两个页面的协议,端口(如果有指定)和主机都相同,则两个页面具有相同的源
比如:
http://example.com/page/index.html
http://example.com:81/page/index.html 不同端口
https://example.com/page/index.html 不同协议
http://bana.com/page/index.html 不同域名
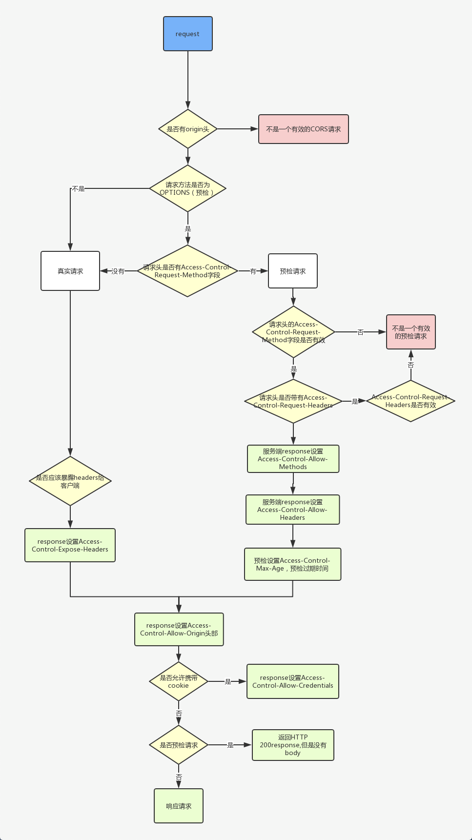
当一个资源从与该资源本身所在的服务器不同的域、协议、端口请求一个资源时,资源会发起一个跨域 HTTP 请求,由于安全考虑,浏览器限制从脚本内发起的跨源HTTP请求,XMLHttpRequest和Fetch API,只能从加载应用程序的同一个域请求HTTP资源,除非使用CORS头文件
CORS概述
可能对服务器数据产生副作用的 HTTP 请求方法(除GET以外的,如搭配MIME类型的POST),浏览器必须首先使用 OPTIONS 方法发起一个预检请求(preflight request),从而获知服务端是否允许该跨域请求 服务器确认允许之后,才发起实际的 HTTP 请求。在预检请求的返回中,服务器端也可以通知客户端,是否需要携带身份凭证(包括 Cookies 和 HTTP 认证相关数据)
简单请求
满足以下所有条件的才会被视为简单请求,基本上我们日常开发只会关注前面两点
使用
GET、POST、HEAD其中一种方法只使用了如下的安全首部字段,不得人为设置其他首部字段
AcceptAccept-LanguageContent-Language
Content-Type
仅限以下三种
text/plainmultipart/form-dataapplication/x-www-form-urlencoded- HTML头部header field字段:
DPR、Download、Save-Data、Viewport-Width、WIdth
请求中的任意
XMLHttpRequestUpload对象均没有注册任何事件监听器;XMLHttpRequestUpload 对象可以使用 XMLHttpRequest.upload 属性访问请求中没有使用 ReadableStream 对象
对于简单请求有关的头部
Request Headers
- Origin :表示跨域请求的原始域
Response Headers
- Access-Control-Allow-Origin : 表示允许哪些原始域进行跨域访问,它的值要么是请求时
Origin字段的值,要么是一个*,表示接受任意域名的请求 - Access-Control-Allow-Credentials: 表示是否允许客户端发送 Cookie,是一个布尔值。默认情况下,Cookie不包括在 CORS 请求之中,设为 true,即表示服务器明确许可,Cookie 可以包含在请求中,一起发给服务器
- Access-Control-Expose-Headers: CORS请求时,XMLHttpRequest对象的
getResponseHeader()方法只能拿到6个基本字段,自定义的header字段是拿不到的,如果想拿到自定义的Header 字段,就必须在Access-Control-Expose-Headers里面指定
预检请求
预检请求则是要先发送OPTIONS方法的请求到服务器,以获取服务器是否允许实际的请求,大概预检请求如下:
- 使用了
PUT、DELETE、CONNECT、OPTIONS、TRACE、PATCH方法 - 人为设置了非规定内的其他首部字段,参考上面简单请求的安全字段集合,还要特别注意
Content-Type的类型 XMLHttpRequestUpload对象注册了任何事件监听器- 请求中使用了
ReadableStream对象
Access-Control-Allow-Methods: 逗号分隔的字符串,表明服务器支持的所有跨域请求的方法。注意是所有方法,不是单个浏览器请求时的那个方法,这是为了避免多次 “预检”请求
Access-Control-Allow-Headers:如果浏览器请求包括 Access-Control-Request-Headers字段,则 Access-Control-Allow-Headers是必须的,它表明服务器支持的所有头信息字段,不限于浏览器再预检中请求的字段
Access-Control-Max-Age: 该字段可选,用来指定本次预检请求的有效期,单位为秒
请求附带身份验证
如果发起请求时设置withCredentials 标志设置为 true,从而向服务器发送cookie, 但是如果服务器端的响应中未携带Access-Control-Allow-Credentials: true,浏览器将不会把响应内容返回给请求的发送者
对于附带身份凭证的请求,服务器不得设置 Access-Control-Allow-Origin 的值为*, 必须是某个具体的域名
注意,简单 GET 请求不会被预检;如果对此类带有身份凭证请求的响应中不包含该字段,这个响应将被忽略掉,并且浏览器也不会将相应内容返回给网页

SpringBoot进行CROS
局部配置
// 使用@CrossOrigin注解放在Restful 方法上,允许源为origins的内容访问
@RequestMapping(value = "/products")
@CrossOrigin(origins = "http://localhost:8080")
public ResponseEntity<Object> getProduct() {
return null;
}
全局配置
允许源为http://localhost:9000访问products
@Bean
public WebMvcConfigurer corsConfigurer() {
return new WebMvcConfigurerAdapter() {
@Override
public void addCorsMappings(CorsRegistry registry) {
registry
.addMapping("/**")
.addMethods("*")// 这个要添加
.allowedOrigins("http://localhost:9000");
}
};
}
@Configuration
public class CorsConfig implements WebMvcConfigurer {
@Override
public void addCorsMappings(CorsRegistry registry) {
registry.addMapping("/**")
//是否发送Cookie
.allowCredentials(true)
//放行哪些原始域
.allowedOrigins("*")
.allowedMethods(new String[]{"GET", "POST", "PUT", "DELETE"})
.allowedHeaders("*")
.exposedHeaders("*");
}
}
使用WebMvcConfigurer配置时,一定要调用allowedMethods方法,不然,DELETE,PUT方法就不具有CORS功能,浏览器跨域访问时就会出现403错误